Project Overview- Volunteer Activity Reporting (VAR) helps DLab volunteers to track their contributions, learning progress, and achievements to share their success with job recruiters and employers. It is a tracking and reporting system to collect data from applicable volunteers weekly by filling out a form through their email. The idea is to market the volunteer's and DLab profiles by sharing the achievements based on the collected dataset. 
To the companies, it would be to hire people with more visualized and measurable volunteers’ work and achievements. To DLab, it would further improve volunteer engagement and attract more talent.
In phase II, which is Volunteer achievement recognition the objectives were mainly to increase the VAR completion ratio, encourage volunteers to fill out weekly VAR, and help volunteers build up credibility. The scope of the phase II feature is to engage and motivate the volunteers to track their time & activities, utilize the data input from phase I to recognize volunteers for achievements and success, and visualize the achievement, progress, and success by displaying badges and peer recognitions on the profile page.
The goal of the project - for phase II is to increase the engagement of volunteers, this initiative focuses on providing more visibility on volunteers' accomplishments in order to attract and retain volunteers more successfully.
To the companies, it would be to hire people with more visualized and measurable volunteers’ work and achievements. To DLab, it would further improve volunteer engagement and attract more talent.
In phase II, which is Volunteer achievement recognition the objectives were mainly to increase the VAR completion ratio, encourage volunteers to fill out weekly VAR, and help volunteers build up credibility. The scope of the phase II feature is to engage and motivate the volunteers to track their time & activities, utilize the data input from phase I to recognize volunteers for achievements and success, and visualize the achievement, progress, and success by displaying badges and peer recognitions on the profile page.
The goal of the project - for phase II is to increase the engagement of volunteers, this initiative focuses on providing more visibility on volunteers' accomplishments in order to attract and retain volunteers more successfully.
Problem Definition - The current profile page doesn’t highlight the achievement and progress that volunteers accomplished and volunteers barely visited their own profile pages once they joined DLab. No motivation to do so. Bringing them to the website again was a challenge so they log in to their weekly volunteer activity. Volunteers who seek networking, mentorship, and training normally leave the DLab platform.
Solution - We ideated as follows -  
Phase II 
Perform Administrative Functions to reward the volunteers after they fill out the Volunteer activity report form weekly. Also Dlab can share their profile
Receive Badges -
Ability to Share Achievements on Social Media
Perform Administrative Functions to reward the volunteers after they fill out the Volunteer activity report form weekly. Also Dlab can share their profile
Receive Badges -
Ability to Share Achievements on Social Media
Phase I corresponds is data collection 
Special Edition is to recognize Earth-a-thon participants on April 22, 2023
Phase II is MVP to provide recognition to volunteers who log time and activities after the VAR phase I launch
Phase III and after will be more advanced functionalities
Role in the project- I was the UI/UX designer in phase II helping in the research and ideation of the features along with three other team members.
Target Audience - volunteers come to DLab to improve their portfolio by gaining work experience. 
Research Conducted - In order to validate the feature, we conducted a ‘No code survey’, where a few volunteers were invited to fill up a volunteer activity survey weekly for 4 weeks.
From the survey, we gained some insights into users' motivation to join DLab and the benefits they hope to get from volunteering, and their expectations of how DLab can help with their goals.
From the insights we did affinity mapping of user stories in order to come up with features volunteers expect or can help them accomplish their goals while being with DLab.
From the survey, we gained some insights into users' motivation to join DLab and the benefits they hope to get from volunteering, and their expectations of how DLab can help with their goals.
From the insights we did affinity mapping of user stories in order to come up with features volunteers expect or can help them accomplish their goals while being with DLab.
Initial Concepts/Design Strategy - Following findings from the user survey we created user stories from the data and listed out some ideas to work on the features with more priority.
User stories-
As a volunteer, I want to gain work experience so that I can show skills in my resume for future jobs to apply .
As a volunteer, I want to learn from others so that I get experience.
As a volunteer , I want to network with the people i work so that i can connect with them for any future job opportunities .
As a volunteer. I want to contribute to a cause so it makes me feel good .
As a volunteer , I want to have rewards to show as visible recognition of my work so that I get credit for my work I do and also share those rewards on job sites .
As a volunteer, I want to have something to put in my portfolio so that I can show employers my efforts /contribution to Dlab.
As a volunteer, I want more opportunities to collaborate in the team on different projects so that I get to learn from others and network with them.
As a volunteer, I’m looking for mentorship so that I can get referrals for real jobs and learn and grow with guidance from a mentor for future jobs.
As a volunteer, I want better ways of communication so that I can get in touch with my team on my duties and role even though I wasn’t able to attend the meeting.
As a volunteer, I need help framing my resume and portfolio so that I can apply for jobs.
As a volunteer. I want to gain experience in tools, software, and services so that I get experience in using those tools.
As volunteer. I want more leadership or co-leadership positions in DLab and get support in that position so that I can demonstrate leadership roles to my future employers
As a volunteer, I want to gain volunteer hours/experience so that I can get noticed by employers.
As a new volunteer, I want a clear roadmap so that I can get involved in projects in my prospective field.
As a volunteer, I want more opportunities so that I can apply my knowledge /skills in real-life scenarios.
As a new volunteer. I want to attend training sessions by Dlab for specific tasks as a group so that I can have a better idea of the roles.
As a product manager, I want to gain experience to reach that level in my career so that I get work experience and same time I’m doing something good
As a volunteer, I want to be able to record and track my accomplishments in any organization I volunteer for so that I can add them to my portfolio.
As a volunteer, I’m able to volunteer on succinct projects quickly in a definite time period with one team so that I can finish them soon.
As a volunteer, I want to be able to volunteer so I can choose to volunteer in between my contracts for a shorter time period instead.
So I ideated by creating How might we (HMWs) -
User stories-
As a volunteer, I want to gain work experience so that I can show skills in my resume for future jobs to apply .
As a volunteer, I want to learn from others so that I get experience.
As a volunteer , I want to network with the people i work so that i can connect with them for any future job opportunities .
As a volunteer. I want to contribute to a cause so it makes me feel good .
As a volunteer , I want to have rewards to show as visible recognition of my work so that I get credit for my work I do and also share those rewards on job sites .
As a volunteer, I want to have something to put in my portfolio so that I can show employers my efforts /contribution to Dlab.
As a volunteer, I want more opportunities to collaborate in the team on different projects so that I get to learn from others and network with them.
As a volunteer, I’m looking for mentorship so that I can get referrals for real jobs and learn and grow with guidance from a mentor for future jobs.
As a volunteer, I want better ways of communication so that I can get in touch with my team on my duties and role even though I wasn’t able to attend the meeting.
As a volunteer, I need help framing my resume and portfolio so that I can apply for jobs.
As a volunteer. I want to gain experience in tools, software, and services so that I get experience in using those tools.
As volunteer. I want more leadership or co-leadership positions in DLab and get support in that position so that I can demonstrate leadership roles to my future employers
As a volunteer, I want to gain volunteer hours/experience so that I can get noticed by employers.
As a new volunteer, I want a clear roadmap so that I can get involved in projects in my prospective field.
As a volunteer, I want more opportunities so that I can apply my knowledge /skills in real-life scenarios.
As a new volunteer. I want to attend training sessions by Dlab for specific tasks as a group so that I can have a better idea of the roles.
As a product manager, I want to gain experience to reach that level in my career so that I get work experience and same time I’m doing something good
As a volunteer, I want to be able to record and track my accomplishments in any organization I volunteer for so that I can add them to my portfolio.
As a volunteer, I’m able to volunteer on succinct projects quickly in a definite time period with one team so that I can finish them soon.
As a volunteer, I want to be able to volunteer so I can choose to volunteer in between my contracts for a shorter time period instead.
So I ideated by creating How might we (HMWs) -
HMW motivate users to log their activity regularly so they log their time, project details, and roles.
HMW help volunteers network with their team members and project managers so that on job sites they are able to connect with them or get back to them in case there is any job opportunity.
HMW help users to improve their skills by doing more projects and showing experience in that skill or learning a new skill so they might be able to share their skills with the recruiters or present them in their portfolio.
HMW creates similar opportunities so the volunteers gain experience with the tools, software, and service.
HMW help volunteers network with their team members and project managers so that on job sites they are able to connect with them on LinkedIn.
HMW help their profiles get noticed by recruiters so they can connect with them for jobs.
HMW provides mentorship opportunities so they can learn and grow from them and can get job referrals in the future.
HMW help them feel like they are contributing to a cause so they feel good about volunteering in DLab.
HMW help users to improve their skills by doing more projects and showing experience in that skill or learning a new skill so they might be able to share their skills with the recruiters or present them in their portfolio.
HMW creates similar opportunities so the volunteers gain experience with the tools, software, and service.
HMW help volunteers network with their team members and project managers so that on job sites they are able to connect with them on LinkedIn.
HMW help their profiles get noticed by recruiters so they can connect with them for jobs.
HMW provides mentorship opportunities so they can learn and grow from them and can get job referrals in the future.
HMW help them feel like they are contributing to a cause so they feel good about volunteering in DLab.
Administrative functions based on  Phase 1 -
Acceptance Criteria: The user is to be notified of good work done by email or a post
Badges (Quantitative Awards)
User story:
As a  volunteer, I want to receive badges on my profile so that I can stay motivated to do excellent work
As a volunteer,  I want to gain volunteer hours/experience so that I can get noticed by employers
As a volunteer, I’m looking for a mentorship so that I can get a referral for real jobs and learn and grow with guidance from a mentor for future jobs.
As a volunteer, I want more opportunities/projects so that  I can apply my knowledge /skills in real-life scenarios. 
Acceptance criteria:
User is able to see the badges they hold on the profile page
User is able to see what are badges are available to them
Ability to Share
User Story:
As a volunteer, I want a share button so that I can share my badges and volunteer accomplishments on LinkedIn. 
*so that I can add it to my profile page.
*so that I can share my accomplishments with recruiters.
*so that I can be noticed by recruiters.
As a volunteer, I want to have a badge credential that can be displayed as an authenticated certificate by DLab.
Acceptance Criteria:
User is able to share the badges achieved on LinkedIn 
The user is able to download a badge credential authenticated by DLab
The user is able to add a badge(badges) to the LinkedIn profile
Badge Classifications and Qualifying Criteria 
Following badges and their criteria were decided 
User Flows in phase 2 
I created User flows for the features that needed to be addressed in phase 2 .
I created User flows for the features that needed to be addressed in phase 2 .
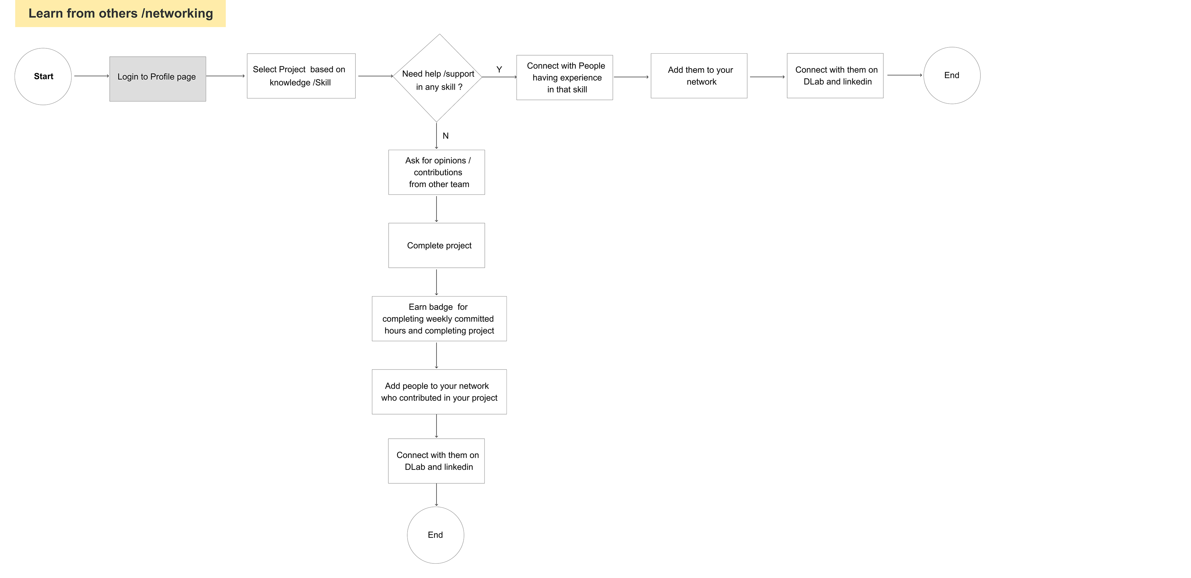
        Learn from others or Networking User Flow
        More Opportunities to apply knowledge/SKills User Flow
        Adding to Portfolio after project completion User Flow
        Mentorship Opportunities or finding mentors for future jobs and guidance User Flow
        Earning Hackathon badge after completing volunteer reporting activity form weekly
Based on the user flows I created a few screens following the design system specs 
1. Add to network - where volunteers can connect with other volunteers to learn any new skill they need help with or for mentorship to get guidance for future jobs.
1. Add to network - where volunteers can connect with other volunteers to learn any new skill they need help with or for mentorship to get guidance for future jobs.
2. Contact Mentor - After sending mentor requests to connect, user get an email your request has been accepted then they ll be added to your list of network.  
3. Badges are added to their profile once they have reached the milestone as per the criteria of each badge. 
4. Share the badge to their LinkedIn profile. 
        Showing leadership roles in email when setup a notification for same
        Display of badges as recognitions on profile page with leadership roles added